Instance Verification Kit (IVK)
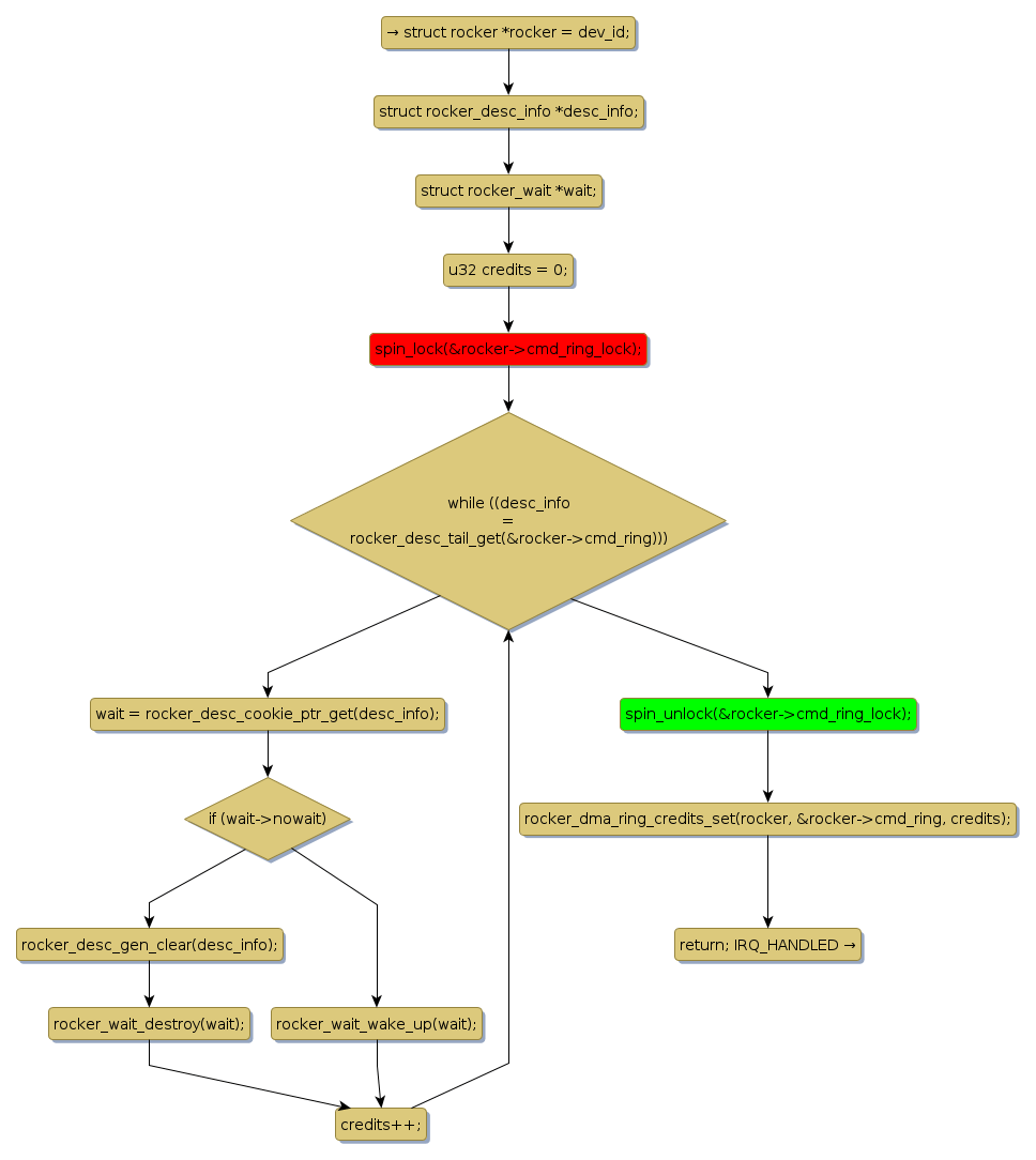
spin lock @ [33063+34+/linux-3.19-rc1/drivers/net/ethernet/rocker/rocker.c]
Instance Signature: cmd_ring_lock
|
The Matching Pair Graph:
|
|
Function Name
|
Control Flow Graph (CFG)
|
Events Flow Graph (EFG)
|
Source Correspondence
|
|
rocker_cmd_irq_handler
|
|
|
[32898+22+/linux-3.19-rc1/drivers/net/ethernet/rocker/rocker.c]
|